当一届世界杯拉开帷幕之后 最牵动球迷神经的往往不是某一场进球大战 而是每天更新的世界杯小组赛积分最新情况 积分榜像一面镜子 映照出各支球队的状态 起伏和命运 在紧凑的小组赛赛程中 每一次胜负 每一个进球 甚至一次看似不起眼的补时绝平 都可能微妙地改变出线形势 让一个传统强队被逼入绝境 也能让一匹黑马提前锁定晋级席位 因此 想真正看懂世界杯 就必须读懂这张张积分榜背后的信息和逻辑
理解世界杯小组赛积分最新的真正价值
很多球迷习惯只看比分 却忽略积分榜的动态变化 但对关注大赛走势的人来说 时时把握世界杯小组赛积分最新数据几乎是追赛的“必修课” 积分并不是简单的数字堆叠 而是规则 战术 心理和运气共同作用后的结果 通过积分榜可以立刻看出三件事 一是每支球队当前所处的位置和压力 二是余下赛程中可选择的策略空间 三是潜在的出线悬念与冷门可能
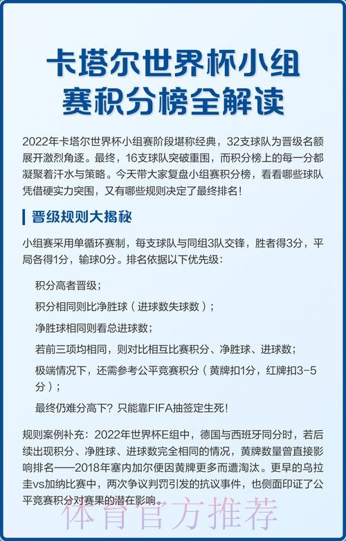
在小组赛阶段 一般采用三分制 胜者得三分 平局各得一分 失利得零分 表面上规则简单清晰 但一旦纳入净胜球 进球数 相互战绩等复杂因素 就会形成极具戏剧性的排名变化 这也是为何在小组赛末轮 同时开球几乎成为惯例 为的就是在积分最新更新的当下 避免球队根据别人结果“算计着踢”
积分规则下的细节陷阱与出线关键
从规则层面看 想读懂世界杯小组赛积分最新情况 至少要抓住三个关键排序要素 首先是总积分 这是最直观的出线凭证 其次是净胜球和总进球数 它们往往决定同分球队的命运 其三是相互交锋成绩 在多队“连环同分”的小组中 这一条会产生极强的决定性 例如 两支传统强队在首轮战平 后两轮又分别大比分战胜弱旅 那看似积分相同 实际上每一个进球都在为最后可能出现的微弱差距“提前买单”
很多人会忽视一点 丢球数有时和进球数同样重要 某些教练在领先时主动收缩 并非保守 而是十分清楚净胜球一旦稳定 在积分咬得很紧的小组里就等于额外“抢”到半分 这就是小组赛中经常出现的场景 一支球队在明确知晓积分最新形势后 会在比赛最后阶段有意识地降低节奏 以免在混乱中丢掉本可以守住的宝贵净胜球

从积分最新看出线形势变化和心态博弈
如果我们把小组赛看作一盘逐渐摊牌的棋 那么世界杯小组赛积分最新就像实时更新的局面评估 开赛前 大多数人根据纸面实力写下预测 但首轮踢完 第一版积分榜就可能打碎这些想象 举个典型的场景 头号种子首战被逼平 同组第二档球队大胜弱旅 积分榜瞬间出现一个微妙的阶梯 传统强队不得不在第二轮提高风险系数 而本被看轻的“二档队”却可以视赛况更加灵活地选择抢分还是“保平
再例如 某届世界杯中就曾出现过这样一幕 小组赛前两轮后 A队两战全胜积分六分 净胜球充足 B队和C队各积一分 D队两战皆负提前崩盘 积分最新显示 A队几乎锁定头名 但最后一轮却可能被积分微妙的排列“逼”着做出选择 如果他们最后一轮大胜 会导致第二名极可能是另一小组的超级强队 于是 在保证榜首的前提下 如何“合理”控制比分 就变成了书面规则之外的现实博弈

案例分析 破解复杂积分形势
为了更清楚理解积分如何改变局势 不妨用一个简化的虚拟小组做分析 假设四队分别为甲 乙 丙 丁 经过前两轮比赛后 世界杯小组赛积分最新情况如下 甲队4分 净胜球 2 乙队3分 净胜球 1 丙队1分 净胜球 0 丁队0分 净胜球 3 表面上看 甲队最有利 丁队最困难 但第三轮赛程安排为 甲对丁 乙对丙 若乙队在与丙队的直接对话中取得一场两球以上的大胜 就有机会在净胜球上反超甲队 而此时甲队如果低估已经“出线几率极小”的丁队 一旦翻车 或甚至只是被逼平 原本看起来“安全”的四分就存在失去头名 乃至出线资格的风险 这类看似复杂的形势 都被浓缩在那一行行积分最新数据之中
更进一步 在一些极端情况下 会出现三队同分的局面 假设甲 乙 丙最终都积四分 此时不仅总净胜球需要细算 还要组成一个三队之间的小循环 只看他们彼此之间的比赛结果 这种算法常让普通球迷感到困惑 于是每到小组赛末轮 媒体和解说都会同步推出“积分最新推演” 从“赢球必出线” “平局看别人脸色”到“即便赢了也可能打道回府” 一句话背后都是精确算过的积分逻辑与规则组合
实时积分信息如何影响战术和场上决策
在现代世界杯赛场上 教练组和分析团队会实时关注世界杯小组赛积分最新情况 结合本场与另一场的即时比分 调整策略 这也是为什么在小组赛第三轮 我们常能看到球队在中途突然改变踢法 有时从稳守转向猛攻 有时反而从全线压上改为大范围回收 这并非情绪起伏 而是对即时积分形势做出的理性选择

当教练得知同组另一场比赛出现了意外进球 自家球队的出线形势从稳妥变成危险时 他可能会立刻投入更多进攻球员 即便这样会增加被反击的风险 因为和输赢相比 能不能多拿一分 或把净胜球再提升一个 是更关键的指标 相反 如果积分最新显示 现有比分已经足以锁定出线且冲击头名意义不大 那么主教练往往会提前换下核心球员 为淘汰赛留力 减少潜在伤病和停赛隐患
球迷如何利用积分最新提升观赛乐趣

对普通球迷而言 不必像数据分析师那样精算每一种排列组合 但适度关注世界杯小组赛积分最新 能显著提升观赛体验 有几个实用的小技巧 首先 在每轮比赛开始前 先看一眼当前积分榜 明确每支球队的目标 是确保提前出线 生死战 还是“无欲无求”的荣誉之战 其次 在比赛中适当关注解说提到的“若本场维持这个比分 小组排名将变为……”这类信息 它会帮助你理解为什么落后的一方突然踢得如此疯狂 领先的一方却显得有些克制
更有趣的是 当你结合积分最新 去回看某些经典比赛时 会发现之前忽略的细节 比如 某支球队在打进第二球后并未极力追求更多进球 而是通过控制节奏来降低抢断和对抗 这是因为在当时的小组形势下 多一个净胜球的价值 已经远低于避免主力受伤的价值 这样的理解 能让观赛从情绪化的“爽不爽” 上升到对比赛策略层面的“懂不懂”
媒体数据平台与积分最新信息的呈现方式
如今获取世界杯小组赛积分最新信息变得极为便捷 官方网站 赛事转播平台 体育数据应用和社交媒体都会实时更新积分榜 不只是基础的积分与净胜球 很多平台还会叠加预测模型 给出“出线概率” “晋级路线示意”等扩展统计 这些可视化的数据产品 实际上把原本需要复杂推演的积分形势变成了直观图像 帮助不同层次的球迷用最短时间抓住关键
不过 任何预测终究只是概率描述 世界杯一再证明 小组赛阶段的冷门与逆转 往往源自那些被模型低估的可能性 这也让实时更新的积分最新数据显得更加珍贵 因为它不是基于假设 而是基于每一分钟真实发生的比赛结果 在这样一个信息高度透明的时代 读懂积分榜 不仅是球迷追赛的工具 也是理解足球竞争残酷性和戏剧性的入口
需求表单
您的电子邮件地址不会被公开。必填字段已标记*